|
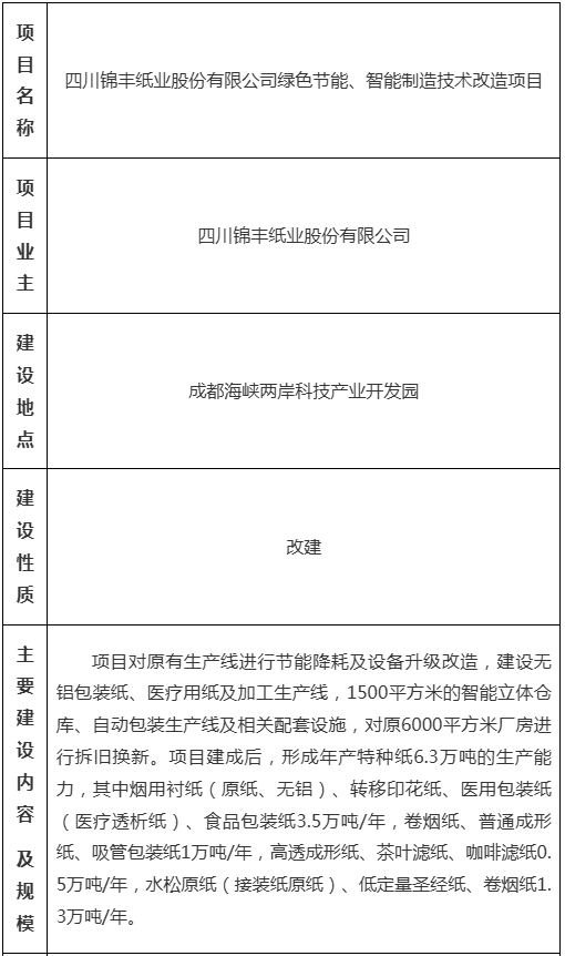
2026年2月24日四川省经济和信息化厅对四川锦丰纸业股份有限公司绿色节能、智能制造技术改造项目节能评审情况的报告进行了公示。原则同意该项目节能报告。(项目代码:2210-510115-07-02-251715) 项目概况:项目总投资42000万元。项目对原有生产线进行节能降耗及设备升级改造,建设无铝包装纸、医疗用纸及加工生产线,1500平方米的智能立体仓库、自动包装生产线及相关配套设施,对原6000平方米厂房进行拆旧换新。项目建成后,形成年产特种纸6.3万吨的生产能力,其中烟用衬纸(原纸、无铝)、转移印花纸、医用包装纸(医疗透析纸)、食品包装纸3.5万吨/年,卷烟纸、普通成形纸、吸管包装纸1万吨/年,高透成形纸、茶叶滤纸、咖啡滤纸0.5万吨/年,水松原纸(接装纸原纸)、低定量圣经纸、卷烟纸1.3万吨/年。 项目能效水平:项目主要能源消费品种为电、天然气、蒸汽、柴油,设计年综合能源消费量33408.31吨标准煤(当量值)、54212.67吨标准煤(等价值,电力等价值折标系数按0.328千克标准煤/千瓦时计),其中电10143.52万千瓦时、天然气188.72万立方米、饱和蒸汽(1.27MPa)20.99万吨、柴油11.42吨,外供冷凝水15.44万吨。项目设计年用耗能工质总量275.13吨标准煤,其中新水131.83万吨。项目设计医用包装纸(医疗透析纸)、卷烟纸(PM2)、卷烟纸(PM4)、水松原纸(接装纸原纸)单位产品综合能耗分别为526.40、536.73、482.83、482.83千克标准煤/吨,达到《制浆造纸单位产品能源消耗限额》(GB 31825‒2024)对应单位产品能耗1级值;烟用衬纸(原纸、无铝)、转移印花纸、食品包装纸、普通成形纸、吸管包装纸、高透成形纸、茶叶滤纸、咖啡滤纸、低定量圣经纸单位产品综合能耗分别为526.40、526.40、526.40、536.73、536.73、723.08、723.08、723.08、482.83千克标准煤/吨,经对比同类产品,并经专家评审认为,项目能效达到行业先进水平。项目设计烟用衬纸(原纸、无铝)、转移印花纸、医用包装纸(医疗透析纸)、食品包装纸单位产品化石能源消耗均为0.07吨标准煤/吨,卷烟纸(PM2)、卷烟纸(PM4)、水松原纸(接装纸原纸)、普通成形纸、吸管包装纸、高透成形纸、茶叶滤纸、咖啡滤纸、低定量圣经纸单位产品化石能源消耗均为0.001吨标准煤/吨。项目预计单位产值能耗0.72吨标准煤/万元、单位工业增加值能耗3.15吨标准煤/万元、单位产值化石能源能耗0.03吨标准煤/万元、单位工业增加值化石能源能耗0.13吨标准煤/万元。项目主要用能设备能效满足《重点用能产品设备能效先进水平、节能水平和准入水平(2024年版)》节能水平要求。 项目碳排放情况:项目设计碳排放量82383.74吨二氧化碳。设计烟用衬纸(原纸、无铝)、转移印花纸、医用包装纸(医疗透析纸)、食品包装纸、卷烟纸(PM4)、水松原纸(接装纸原纸)、低定量圣经纸单位产品碳排放量均为1.26吨二氧化碳/吨,卷烟纸(PM2)、普通成形纸、吸管包装纸单位产品碳排放量均为1.32吨二氧化碳/吨,优于同类产品碳排放指标,高透成形纸、茶叶滤纸、咖啡滤纸单位产品碳排放量均为1.76吨二氧化碳/吨,达到行业平均水平。预计单位产值碳排放量1.09吨二氧化碳/万元、单位工业增加值碳排放量4.78吨二氧化碳/万元。 制造技术改造项目基本概况表 

|