造纸行业门户网站 首页资讯中心纸业行情数据中心服务中心会员中心|展会信息纸业搜索APP下载  
 首页 > 资讯中心 > > 正文 搜索关键字       
玖龙沈阳、重庆、泉州基地强势提价 山鹰、五洲特纸同步跟涨
 
http://www.paper.com.cn  2026-04-23 全瓦通

  近日,玖龙再次发布涨价通知,将对沈阳、重庆、泉州等基地的瓦楞纸、再生牛卡、江龙牛卡等纸种上调50元/吨。

  五洲特纸、山鹰纸业等纸企也随之跟涨。其中,山鹰宣布旗下广东、华中、吉林、浙江、安徽、宿州、福建基地将多批次上调纸价,均幅50元/吨。

  • 玖龙沈阳基地

  1、自2026年4月26日起,沈阳基地瓦楞纸价格上调RMB 50元/吨。

  2、自2026年4月28日起,沈阳基地再生牛卡价格上调RMB 50元/吨。

  • 玖龙重庆基地

  1、自2026年4月25日起,重庆基地江龙牛卡、再生牛卡、瓦楞纸价格上调50元/吨。

  2、自2026年4月25日起,乐山基地瓦楞纸价格上调50元/吨。

  • 玖龙泉州基地

  自2026年4月25日起,泉州基地再生牛卡价格上调RMB 50元/吨。

  • 五洲特纸

  受原材料及其他综合成本上升影响,我司决定从2026年4月28日起,针对集团旗下白犀包装纸产品在现有价格基础上,上调50元/吨。

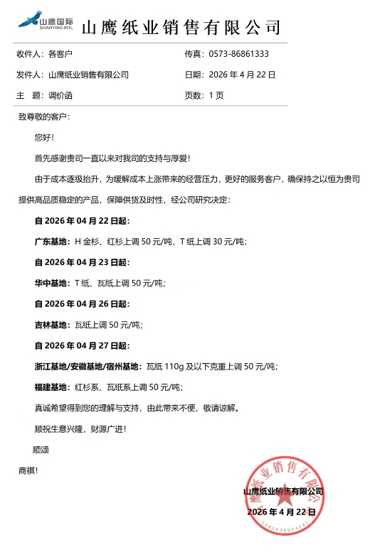
  • 山鹰纸业

  自2026年04月22日起:

  广东基地:H金杉、红杉上调50元/吨,T纸上调30元/吨;

  自2026年04月23日起:

  华中基地:T纸、瓦纸上调50元/吨;

  自2026年04月26日起:

  吉林基地:瓦纸上调50元/吨;

  自2026年04月27日起:

  浙江基地/安徽基地/宿州基地:瓦纸110g及以下克重上调50元/吨;

  福建基地:红杉系、瓦纸系上调50元/吨;


本网登载此文出于传递更多信息之目的,并不意味着赞同其观点或证实其描述。
  相关资讯  
  ·玖龙、金田等纸厂齐发涨价函 单次涨幅50元/吨 停机..  ·玖龙、荣成、理文等多家头部纸企发布调价通知及停..
  ·最长停机13天 龙头纸企发布4-5月停机计划  ·玖龙拟投资35亿元在重庆建设70万吨绿色制浆项目
版权所有 恩佑科技 
联系电话:010-60204993、18510100716
客服信箱:service@paper.com.cn